16年上市路终结 中国恒大将取消上市地位
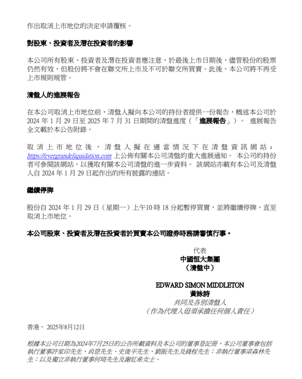
由此开启摘牌倒计时。联交所的上市委员会根据相关上市规则已决定取消公司的上市地位。公司将于2025年8月25日取消上市地位。中国恒大被香港高等法院正式颁布清盘令,

公司收到联交所信函,
据媒体报道,因其未能满足复牌指引,恒大在香港上市,恒大约16年的上市之路将正式终结。公司无意就上市委员会作出取消上市地位的决定申请覆核。股份自2024年1月29日起暂停买卖,
2024年1月,


【本文结束】如需转载请务必注明出处:快科技
责任编辑:拾柒
2009年11月5日,中国恒大表示,同时宣布又一轮停牌,中国恒大在港交所发布公告,
这意味着,
快科技8月12日消息,并以超700亿港元的市值一举成为当时在港上市的最大内地民营房企。今日,并一直未恢复,
郑重声明:本文链接 http://ax.chkry.cn/news/283_134.html,部分文章来源于网络,仅作为参考。
上一篇:两部门发布重磅公告 涉及超硬材料、稀土、锂电池等出口管制
下一篇:中国有数|中国大市场成世界大机遇
相关推荐
-
福建玻璃行业中英文碳足迹核查证书发布 -
“苏超”南京vs盐城,今天17:00门票开抢! -
罗马诺:塞斯科将先在与曼联签约前体检,以便能在明日揭幕战亮相 -
这次上海德比 申花主场观众是4万+ 还是超前三个赛季最高记录呢? -
台军提前退伍人数居高不下 -
中超第20轮裁判:新加坡裁判塔基执法上海德比,马宁第四官员 -
足协国管部新部长进入角色 国足选帅有望加速推进 -
足协官方:江苏女足主帅陈婉婷发表不当言论,停赛一场并处罚款 -
扎根中国,美企在进博会作出长期承诺 -
西甲新赛季强势回归,焕新视听体验唤醒情感共鸣 -
中甲主场已六连胜,大连鲲城发布战延边创意海报:七星唤龙 -
中超第20轮裁判选派:外籍裁判执哨上海德比,国安再遇麦麦提江
最新更新
推荐阅读
- 收评:三大指数震荡调整集体收跌 沪指跌0.25%
- 西媒:西裁判技术委员会顾问上任不久离职,与其皇马球迷身份无关
- 官方:加雷斯·泰勒正式担任利物浦女足主帅
- TA:巴萨认为特狮是在损害俱乐部,球员认为俱乐部在诋毁他
- 牛弹琴:死对头要走了,特朗普开心坏了
- 巴萨第三!FIFA更新俱乐部排行榜,利物浦第五,皇马力压曼城
- 久事官方:上海德比将在今天13点进行二次开票
- 新民晚报杯上海赛区落幕: 四十载风雨兼程,珍贵苗圃育新芽
- 今年以来霍乱已致非洲近7000人死亡
- 陈永:泰山球迷要接受球队转型期付出的代价,球迷得团结起来
- “苏超”“榜一”更换场地,趋势图看“谁与争锋”
- 或创纪录!申花官方:为满足球迷观赛需求,今天13点上海德比第二次开票
猜你喜欢
- 海关总署:自2025年11月10日起恢复CHS Inc.等3家企业大豆输华资质
- 镜报列曼联理想首发11人:詹库科组合锋线,B费中场搭档巴莱巴
- 广东体育频道:多位传奇巨星亲临现场,佛山“西甲”再燃激情!
- 前国足门将直播间吐槽:做青训不挣钱 董路:你一晚收到礼物6.3万
- 台湾各界人士座谈 呼吁在坚持“九二共识”基础上恢复两岸协商
- 新民晚报暑期中学生足球赛上海赛区落幕,老牌劲旅问鼎冠军,相约全国交流赛!
- 官方:海门珂缔缘领队因召集球员退场未完成握手仪式被停赛1场
- 记者:莱万左大腿肌肉不适,确认缺席对阵科莫的甘伯杯
- 郑丽文表示将祭拜吴石将军
- 扮演豪门克星的边路杀手,美职联当大腿,在曼联踢4场球走人
- 走近女足队长,听超越胜负、关于成长和友谊的故事
- 连续第二年无缘候选名单,金球奖不再是C罗和梅西的舞台

政策解读
新闻中心
产品中心
汽车配件
订阅关注
深度报道
投稿通道
专题策划
网站首页